Download
Abstract
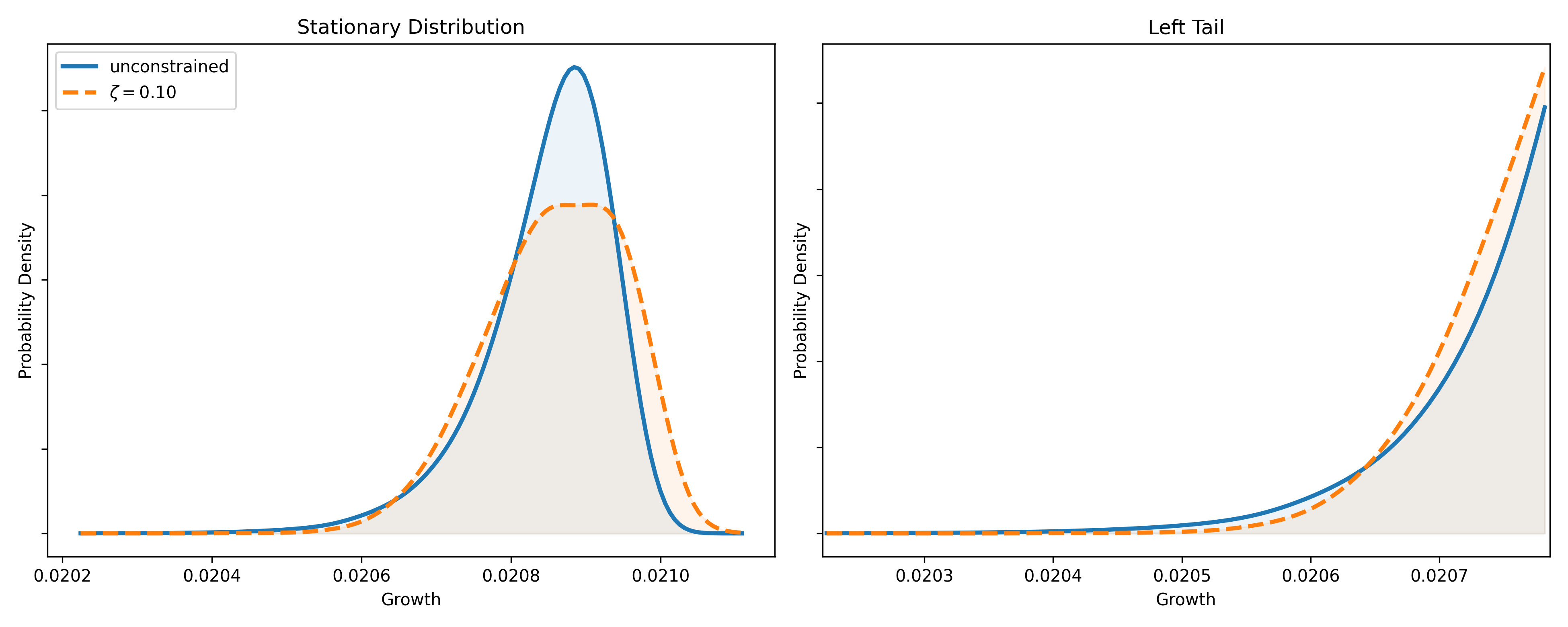
This paper develops a continuous-time general equilibrium model in which risk-tolerant financial intermediaries borrow from risk-averse households to hold levered positions in productive capital, subject to Value-at-Risk (VaR) constraints on their risk exposure. Adverse aggregate shocks erode intermediary capital and depress asset prices and investment through a balance sheet channel—precisely the conditions under which VaR constraints bind, triggering forced deleveraging that amplifies these effects. The quantitative analysis reveals a central tension in macroprudential regulation: tighter constraints mitigate tail risk, but simultaneously increase the overall volatility of the financial system by magnifying the impact of shocks when constraints bind. The crisis analysis sharpens this tension: tighter constraints reduce crisis frequency but prolong crisis duration, while a state-dependent constraint that tightens with financial conditions comes closest to matching NBER-dated recession statistics
Tail Risk
